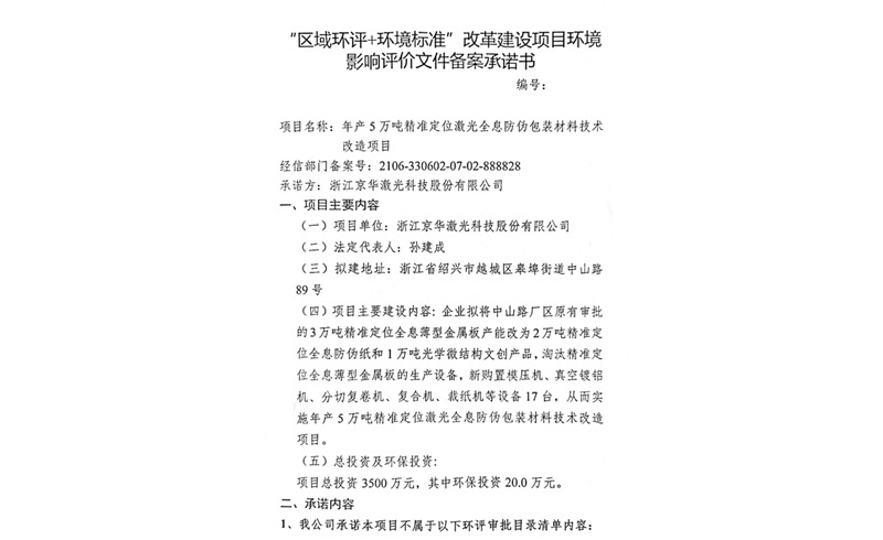
以激光全息防伪技术为基础,将微结构光学、荧光光学、精细涂料化学、铂金浮雕等多学科多项专业技术有机组合,集产品设计、研发、生产、销售于一体的专业防伪材料生产企业
从早期的激光全息防伪标识,到后续开发的
激光全息防伪拉线(安全线)、激光全息防伪膜、激光全息防伪纸
京华激光专注创造精品,创造新的客户价值。
0575-88125136
Web@